为落实《企业境外投资管理办法》(国家发展改革委令第11号)推出的系列“放管服”改革举措,指导和便利投资主体履行核准、备案、报告等手续,规范核准、备案机关行政行为,我委研究制定了企业境外投资管理办法配套格式文本(2018年版),现予发布,自2018年3月1日起施行。
附件:1.境外投资项目核准或备案申报文件格式文本
2.境外投资项目申请报告通用文本
3.境外投资项目核准文件格式文本
4.境外投资项目备案表格式文本
5.境外投资项目备案通知书格式文本
6.境外投资项目变更申报文件格式文本
7.境外投资项目变更批复或通知格式文本
8.境外投资项目延期申报文件格式文本
9.境外投资项目延期批复或通知格式文本
10.境外投资项目有关情况申报文件格式文本
11.大额非敏感类境外投资项目情况报告表格式文本
12.境外投资重大不利情况报告表格式文本
13.境外投资项目完成情况报告表格式文本
14.追溯至最终实际控制人的投资主体股权架构图例
15.境外投资真实性承诺书格式文本

附件1
境外投资项目核准或备案申报文件格式文本
关于(项目名称)项目申请核准(或备案)的请示
国家发展改革委:
按照《企业境外投资管理办法》(国家发展改革委令第11号)有关规定,现将(项目名称)项目申请报告(或备案表)和有关附件提交你委。
请予以核准(或备案)。
附件:(项目名称)项目申请报告(或备案表)

境外投资项目核准或备案申报文件填报指南
一、境外投资项目核准或备案申报文件格式文本是对申报文件内容和形式的一般要求,投资主体可以根据实际情况,对格式文本中所要求的内容作适当调整。
二、申报单位和投资主体不完全一致的,应在文件中说明申报单位和投资主体之间的关系。比如,投资主体是A、B、C,申报单位是A,则在文件中简要说明“投资主体A、B、C协商一致后由A作为申报单位”,同时附具A、B、C对此协商一致的证明材料。又如,投资主体是中央企业A的子公司a,申报单位是A,则在文件中简要说明“投资主体a的母公司A作为申报单位”。
三、申报文件应当抄送投资主体注册地(或个人户籍所在地)的省级政府发展改革部门(可通过网络系统抄送)。
附件2
境外投资项目申请报告通用文本
(项目名称)项目申请报告
一、投资主体情况
说明投资主体情况。多个投资主体联合开展境外投资的,应逐一说明各投资主体情况。
Ø投资主体是境内企业的,应说明投资主体以下情况:
(一)基本信息。包括名称、注册地、注册资本、法定代表人(如有)、类型(国有及国有控股、民营及民营控股、外资、其他)、成立日期、经营范围、主营业务等。
(二)经营情况。近两年主要业务情况,资产、负债、收入、利润等主要财务指标。
(三)投资主体及其控股股东(或普通合伙人)直至其最终实际控制人的统一社会信用代码(如有)和近两年信用情况。包括投资主体及其控股股东(或普通合伙人)直至其最终实际控制人是否被列入境外投资违法违规行为记录、企业经营异常名录、严重违法失信企业名单、全国法院失信被执行人名单、重大税收违法案件当事人名单等(如被列入,则进一步说明有关情况)。比如:某项目的投资主体是境内公司制企业A。A的股东包括A1(控股股东)及B1。A1是境内公司制企业,其控股股东是自然人A2;B1是境内公司制企业,其控股股东是自然人B2。按照“逐层穿透”的原则,申报单位应填报A、A1、A2的统一社会信用代码(如有)和近两年信用情况。
Ø投资主体是境内事业单位、社会团体等非企业组织的,应说明投资主体基本信息、运行情况(包括主要财务指标)、近两年信用情况。
Ø投资主体是境内自然人的(境内自然人通过其控制的境外企业或香港、澳门、台湾地区企业对境外开展投资),应说明投资主体以下情况:
(一)基本信息。包括姓名、户籍所在地、身份证号等。
(二)投资主体控制的主要境内企业情况。投资主体控制的境内企业较多的,应说明其中最主要的三家境内企业的基本信息和经营情况。
(三)投资主体近两年信用情况。包括投资主体是否被列入境外投资违法违规行为记录、全国法院失信被执行人名单、重大税收违法案件当事人名单等(如被列入,则进一步说明有关情况。
Ø项目涉及投资主体通过其控制的境外企业开展的,除说明投资主体上述情况外,还应说明该境外企业以下情况(涉及投资主体控制的多家境外企业的,应逐一说明有关企业情况。比如:境内企业A控制境外企业B,B控制境外企业C,C控制境外企业D。A通过D开展境外投资项目。按照“逐层穿透”的原则,应逐一说明B、C、D有关情况):
(一)基本信息。包括名称、注册地、注册资本、法定代表人(如有)、类型、成立日期、经营范围、主营业务等。
(二)股权结构。包括前五大股东(境外企业为合伙制企业的,则为普通合伙人和前五大有限合伙人)的基本情况(名称、国籍或注册地、持股比例等)。
(三)投资主体和境外企业的控制关系。比如:投资主体以何种方式控制该境外企业。
(四)经营情况。近两年主要业务情况,资产、负债、收入、利润等主要财务指标。
(五)近两年是否受到所在地行政、刑事处罚(如有,则说明有关情况)。
二、投资目的地
(一)投资直接目的地、最终目的地、其他有关国家和地区。目的地一般至少精确到一国的一级行政区(类似我国的省级行政区)。投资涉及多个国家和地区的,应说明具体投资路径。比如:境内企业A在甲国设立企业a,由a在乙国设立企业b,再由b和出售方签署关于收购丙国企业股权的协议,则投资主体应阐明整个投资路径,该项投资的直接目的地为甲国,最终目的地为丙国,其他有关国家和地区为乙国。
(二)投资目的地的投资环境情况(投资涉及多个国家和地区的,按投资路径逐一说明)。包括投资目的地与项目有关的政治和安全局势、法律法规、准入和监管政策、自然资源条件、基础设施状况、经济金融形势、社会文化环境等情况。重点阐述投资目的地政治和安全局势是否适合开展该项投资、投资目的地法律法规和政策是否禁止或限制开展该项投资等。
三、项目背景情况
(一)项目必要性。投资主体是境内企业或境内事业单位、社会团体等非企业组织的,说明项目与投资主体发展战略的关系、与投资主体国内外业务的关系、项目对投资主体的意义等。投资主体是境内自然人的,说明项目与投资主体控制的主要境内企业的关系、项目对投资主体的意义等。
(二)前期已经开展的工作情况。包括尽职调查、可行性研究、对外谈判、投资决策等情况。
(三)项目涉及的审批情况。包括项目涉及的国内外政府审批(如外资国家安全审查、市场准入、反垄断审查等)及有关审批的进展情况。
四、项目主要内容和规模
Ø新建类项目
(一)建设内容和规模。包括建设地点、建设内容、建设规模、工程技术方案、建设期限和进度安排、主要产品规模和目标市场等。涉及资源开发的,应说明可开发资源量、品位、中方可获得的权益资源量及开发方案等。
(二)配套条件落实情况。包括项目用工、用地、用料情况及安排,道路、铁路、港口、能源供应等相关基础设施配套情况及安排;项目是否满足所在地技术、环保、能耗、安全等标准要求。
项目主要内容是新建境外企业(如新注册成立境外子公司或合资企业、新设或参股境外股权投资基金等),且尚不涉及新建生产线、并购资产等其他投资活动的,应说明拟建立的境外企业名称、注册地、注册资本、法定代表人(如有)、类型、经营范围等基本情况,对于配套条件落实情况的说明可以适当简化或省略。
Ø并购类项目
(一)收购标的情况。股权收购类项目应包括被收购企业名称、注册地、注册资本、法定代表人(如有)、类型、经营范围等基本信息;主要股东名称、国籍或注册地、持股比例等基本情况;主要资产分布(行业领域和所在地)、生产经营情况、财务状况;上市情况及最新股市表现(如有);被收购企业及其产品、技术、品牌等在同行业所处地位等。资产收购类项目应包括被收购资产的构成和分布(行业领域和所在地),资产所有者基本情况(主要所有者名称、国籍或注册地、持有比例等),专业中介机构确定的评估价或估值(如有)等。
(二)收购方案。包括收购标的、收购价格(说明估值定价方法及主要参数)、实施主体、交易方式、进度安排等情况,以及收购标的在收购前和收购后的追溯至最终实际控制人的股权架构图(可作为附件提交,股权架构图难以追溯至最终实际控制人的,投资主体应作出合理、充分的说明)。
五、项目投融资方案
(一)投资方案。包括项目总投资额、投资估算(包括投资估算金额、投资估算依据和有关说明)、中外各方出资金额和股比、出资形式、合资合作方式等。
(二)中方投资额及其构成。中方投资额是投资主体直接以及通过其控制的境外企业为项目投入的货币、证券、实物、技术、知识产权、股权、债权等资产、权益以及提供融资、担保的总额。逐一说明投资主体及其控制的境外企业的出资方式、出资金额、资金来源、实际使用币种和金额等。
(三)中方投资资金用途说明。包括资金用途和使用计划。
(四)项目财务评价。包括项目有关收入、利润、内部收益率、投资回收期等主要财务预测指标。
六、项目主要风险和防范应对措施
分析项目面临的政治、安全、经济、社会、环境等主要风险因素,并提出防范和应对措施。比如:项目是否面临投资所在地政局动荡、武装冲突、恐怖主义、非法征收等政治安全风险,防范和应对措施有哪些;项目是否面临经济金融风险,防范和应对措施有哪些;项目是否将引发所在地社会矛盾,防范和应对措施有哪些;项目是否将对所在地生态环境造成重大影响,防范和治理措施有哪些,等等。
七、项目对我国国家利益和国家安全的影响分析
分析评价项目对我国国家利益和国家安全的影响,包括积极、有利的影响,也包括消极、不利的影响。
(一)项目对行业发展的影响。比如:项目对所在行业技术进步、结构升级、国际竞争力提升有何影响,对上下游行业、关联行业发展有何影响,对我国产品、装备、技术、品牌、标准“走出去”有何影响。
(二)项目对宏观经济的影响。比如:项目对我国经济增长、物价稳定、充分就业、国际收支平衡等是否构成重大不利影响,对能源资源外部供应、基础设施互联互通等有何影响。
(三)项目对我国与有关国家关系的影响。比如:项目是否符合互利共赢、共同发展原则,对于共建“一带一路”有何影响,对于我国与有关国家经贸往来、人文交流有何影响。
(四)项目是否涉及我国禁止开展的境外投资(具体领域参见国办发〔2017〕74号《关于进一步引导和规范境外投资方向的指导意见》),是否涉及我国禁止或限制出口的资源、产品、技术、服务等(如有,则进一步说明有关部门审批情况),是否对我国履行有关国际义务(如执行联合国安理会有关制裁决议等)构成重大不利影响,是否存在其他威胁我国国家利益和国家安全的情形。
八、其他事项
(一)开展项目的下一步工作计划。阐述投资主体履行完核准手续后,进一步推进项目的主要任务和进度安排。比如:计划×年×月开工、×年×月完工;计划×年×月进行资产交割,等等。
(二)希望国家依法给予协助的事项(如有)。
(三)投资主体认为需要说明的其他情况(如有)。
九、附件清单
投资主体通过网络系统提交附件的,应提交有关文件的原件扫描件;通过纸质材料申报的,应提交有关文件的原件或复印件(加盖单位公章或本人签名)。项目实际情况特殊,难以提供有关附件的,投资主体应提供替代性材料,或者作出合理、充分的说明。
Ø投资主体是境内企业的,项目申请报告应附具以下文件。
(一)投资主体注册登记证明文件。
(二)追溯至最终实际控制人的投资主体股权架构图。
(三)最新经审计的投资主体财务报表。
(四)投资主体投资决策文件。
(五)具有法律约束力的投资协议或类似文件。
(六)证明投资资金来源真实合规的支持性文件。
(七)境外投资真实性承诺书。
Ø投资主体是境内事业单位、社会团体等非企业组织的,项目申请报告应附具以下文件。
(一)投资主体注册登记证明文件。
(二)最新经审计的投资主体财务报表。
(三)投资主体投资决策文件。
(四)具有法律约束力的投资协议或类似文件。
(五)证明投资资金来源真实合规的支持性文件。
(六)境外投资真实性承诺书。
Ø投资主体是境内自然人的(境内自然人通过其控制的境外企业或香港、澳门、台湾地区企业对境外开展投资),项目申请报告应附具以下文件。
(一)投资主体身份证明文件。
(二)投资主体投资决策文件。
(三)具有法律约束力的投资协议或类似文件。
(四)境外投资真实性承诺书。
境外投资项目申请报告填报指南
根据《企业境外投资管理办法》有关规定,实行核准管理的范围是投资主体直接或通过其控制的境外企业开展的敏感类项目,投资主体应当通过网络系统向核准机关提交项目申请报告并附具有关文件。境外投资项目申请报告通用文本是对项目申请报告内容及附件的一般要求。投资主体在编写具体项目的申请报告时,可结合自身实际和项目情况,按照“实质重于形式”的原则,对通用文本所要求的内容进行适当调整;如果拟开展的项目不涉及有关内容的,可以在报告中作出合理、充分的说明后不再进行阐述。项目实际情况特殊,难以提供有关附件的,投资主体应提供替代性材料,或者作出合理、充分的说明。
全面了解和掌握投资主体情况和项目情况,是核准机关对项目进行分析评价以决定是否予以核准的前提和基础。核准机关主要从项目是否违反我国法律法规、是否违反有关规划或政策、是否违反我国缔结或参加的国际条约或协定、是否威胁或损害我国国家利益和国家安全等角度,对项目进行审查。投资主体通过对自身情况、投资目的地、项目主要内容和规模、项目投融资方案、项目对我国国家利益和国家安全的影响等内容的阐述,为核准机关分析判断项目是否符合核准条件提供依据。项目背景情况、配套条件落实情况、财务评价、主要风险分析等内容,仅供核准机关在核准审查过程中了解情况,不作为审查重点。
一、关于项目名称
“项目名称”:一般应包括投资主体(或投资主体控制的境外企业)、投资目的地和反映主要投资内容的关键词。比如:A在甲国新建武器制造厂项目、A通过a并购甲国c企业50%股权项目。
二、关于投资目的地
1、“直接目的地”:在境外新建或并购的第一层级企业所在地。
2、“最终目的地”:在境外新建或并购的最终层级企业所在地,一般是投资最终用于项目建设或企业经营的所在地。在并购项目中,最终目的地一般指被收购企业的注册地;如果被收购企业主要资产所在地或主要业务运营地与其注册地不一致的,应予以说明。根据项目实际情况,“直接目的地”和“最终目的地”可以相同或不同。
3、“其他有关国家和地区”:并非直接目的地或最终目的地,但与本项目密切相关的国家和地区。比如:境内企业A在甲国设立企业a,由a在乙国设立企业b,再由b和出售方签署关于收购丙国企业股权的协议,则该项投资的直接目的地为甲国,最终目的地为丙国,其他有关国家和地区为乙国。
三、关于中方投资额及其构成
1、“中方投资额”:投资主体直接以及通过其控制的境外企业为项目投入的货币、证券、实物、技术、知识产权、股权、债权等资产、权益以及提供融资、担保的总额。
2、部分投融资结构复杂的项目,对一些中间环节的融资、担保金额,应按照“实质重于形式”的原则,结合项目实际特点,避免重复、多头计算。比如:某项目内容是收购价值20亿美元的资产(最终收购协议为20亿美元),投资主体A为境内企业,a为A控制的境外企业。形式上看,A投入(视为A直接为项目投入):①以自有资金出资5亿美元②为a提供5亿美元股东贷款③为a提供5亿美元担保;a投入(视为A通过a为项目投入):④以自有资金出资5亿美元⑤以借入资金(股东贷款)出资5亿美元(该笔资金由A提供股东贷款)⑥以借入资金(银行贷款)出资5亿美元(该笔贷款由A提供担保)。实质上看,②和⑤对应的是同一笔投资,③和⑥对应的是同一笔投资,因此,按照“实质重于形式”的原则,中方投资额为①+②+③+④=20亿美元,而非上述各项金额的简单累加(①+②+③+④+⑤+⑥=30亿美元)。其中,投资主体直接投入的金额为①+②+③=15亿美元。
四、关于投资主体注册登记证明文件
投资主体是境内企业或事业单位、社会团体等非企业组织的,应提供本项附件。
1、投资主体是境内企业的,应提供营业执照或类似文件。投资主体是事业单位、社会团体等非企业组织的,应提供事业单位法人证书、社会团体法人登记证书或类似文件。
2、项目涉及投资主体通过其控制的境外企业开展的,还应提供境外企业成立证书或类似文件。
3、本项附件应提供原件扫描件或加盖单位公章的复印件。
五、关于投资主体身份证明文件
投资主体是境内自然人的,应提供本项附件。
1、投资主体是境内自然人的,应提供居民身份证。
2、项目涉及投资主体通过其控制的境外企业开展的,还应提供境外企业成立证书或类似文件。
3、本项附件应提供原件扫描件或本人签名的复印件。
六、关于追溯至最终实际控制人的投资主体股权架构图
投资主体是境内企业的,应提供本项附件。
1、投资主体股权架构图首先应披露投资主体的直接股东或合伙人(包括普通合伙人和有限合伙人)的基本信息(包括名称、国籍或注册地、持股或出资比例等,下同)。若投资主体为公司制企业,则披露持股比例前五大的股东和持股比例10%及以上的股东;若投资主体为合伙企业,则披露所有普通合伙人和出资比例前五大的有限合伙人。
2、投资主体股权架构图其次应向上逐层追溯,直至最终实际控制人(最终实际控制人包括单一实际控制人,也包括共同实际控制人,一般应为自然人或国有控股实体)。比如:投资主体甲的控股股东A1为公司制企业,则向上追溯至A1的控股股东A2,披露其基本信息。依此类推,直至最终实际控制人。又如,投资主体甲的控股股东B1为合伙制企业,则向上追溯至B1的普通合伙人B2,披露其基本信息。如果B2是公司制企业,则向上追溯至B2的控股股东B3;如果B2是合伙制企业,则向上追溯至B2的普通合伙人B3。依此类推,直至最终实际控制人。在追溯过程中,没有控股股东的,应向第一大股东追溯,并向上逐层追溯直至其最终实际控制人。控股股东、第一大股东或普通合伙人的一致行动人应一并追溯。如果是通过协议(包括管理协议等)、信托或其他方式实现控制的,应标明控制方和控制方式,其中控制方也应向上逐层追溯,直至其最终实际控制人。最终实际控制人是自然人的,应标明其国籍。最终实际控制人是国有控股实体的,应标明履行相应出资人职责的政府部门。
3、多个投资主体联合开展境外投资的,应提供各个投资主体追溯至最终实际控制人的投资主体股权架构图。
4、投资主体股权架构图示例另见《追溯至最终实际控制人的投资主体股权架构图示例》。
5、投资主体股权架构图应加盖单位公章。
6、本项附件应提供原件扫描件或加盖单位公章的复印件。
七、关于最新经审计的投资主体财务报表
投资主体是境内企业或事业单位、社会团体等非企业组织的,应提供本项附件。
1、投资主体应提供最新年度或半年度(日历年度或会计年度)、经审计的财务报表。
2、项目涉及投资主体通过其控制的境外企业开展的,还应提供该境外企业最新年度或半年度、经审计的财务报表。
3、投资主体(或其控制的境外企业)成立时间较短、无法提供经审计的财务报表的,应提供投资主体控股股东、普通合伙人或实际控制人最新经审计的财务报表。
4、本项附件应提供原件扫描件或加盖单位公章的复印件。
八、关于投资主体投资决策文件
投资主体应提供本项附件。
1、投资主体是境内企业的,应根据自身实际情况(如根据公司章程等公司治理制度),提供投资主体作出该项投资决策的有关文件。如董事会决议、投委会决议等。部分项目的投资决策权归属于投资主体控股股东或实际控制人,则应提供投资主体控股股东或实际控制人作出该项投资决策的有关文件。
2、投资主体是境内事业单位、社会团体等非企业组织的,应根据自身实际情况,提供投资主体作出该项投资决策的有关文件。
3、投资主体是境内自然人的,应提供投资主体作出该项投资决策的有关文件或书面说明。
4、项目涉及投资主体通过其控制的境外企业开展的,还应提供境外企业董事会决议或类似投资决策文件。
5、本项附件应提供原件扫描件或复印件(加盖单位公章或本人签名)。
九、关于具有法律约束力的投资协议或类似文件
投资主体应提供本项附件。
1、投标、并购、合资、合作等项目,投资主体应提交具有法律约束力的投资协议或类似文件。
2、项目实施前无法取得上述协议或类似文件的,投资主体作出合理、充分的说明后可以不提供本项附件。比如:某项目的内容是投资主体A在境外设立全资子公司a,不涉及对外签署合作协议。投资主体A在申报材料中对该情况作出合理、充分的说明后,可以不提供本项附件。
3、本项附件应提供原件扫描件或复印件(加盖单位公章或本人签名)。
十、关于证明投资资金来源真实合规的支持性文件
投资主体应提供本项附件。投资主体应结合项目中方投资额及其构成,提供相应的证明投资资金来源真实合规的支持性文件。
1、以自有资金出资的,应提供银行存款证明或类似文件。
2、以证券、实物、技术、知识产权、股权、债权等资产权益出资的,应提供具备相应资质的会计师事务所、资产评估机构等中介机构出具的审计报告、资产评估报告或类似文件,或提供其他可证明有关资产权益价值的文件。
3、涉及银行融资的,应提供银行出具的含融资金额的意向书或类似文件。
4、以发行股票、债券等其他方式募集资金的,应提供相应的支持性文件或说明文件。
5、本项附件应提供原件扫描件或加盖单位公章的复印件。
十一、关于境外投资真实性承诺书
投资主体应提供本项附件。
1、投资主体应参照《境外投资真实性承诺书格式文本》提交承诺书。
2、本项附件应提供原件扫描件或复印件(加盖单位公章或本人签名)。
附件3
境外投资项目核准文件格式文本
国家发展改革委关于(项目名称)项目核准的批复
(申报单位名称或申报人姓名):
报来(文件名、文号或日期)收悉。经研究,现就核准事项批复如下:
一、根据《企业境外投资管理办法》(国家发展改革委令第11号),同意实施 (项目名称) 项目,项目代码: 。
二、项目投资主体如下:
列明投资主体名称,涉及多个投资主体的,逐一列明。
三、项目投资目的地如下:
列明投资的直接目的地和最终目的地,目的地一般精确至一国的一级行政区。
四、项目主要内容和规模如下:
列明项目主要内容和规模。
五、项目中方投资额如下:
列明中方投资额,以及各投资主体出资方式、出资金额等。
六、本批复自印发之日起2年内有效,请在有效期限内据此向有关部门依法申办相关手续。
七、项目实施过程中,按规定需要履行变更、延期等手续的,请及时向我委提出;发生重大不利情况的,请按规定向我委提交重大不利情况报告表;不得违反我国法律法规,不得威胁或损害我国国家利益和国家安全。项目完成的,请在项目完成之日起20个工作日内提交项目完成情况报告表。
八、其他事项(如有):
根据有关法律法规和政策,结合项目实际情况,核准机关可以依法提出其他有关要求。
九、如对本批复持有异议,可以在收到本批复之日起60日内向我委申请行政复议,或者在6个月内向人民法院提起行政诉讼。

注:核准文件主送单位一般是申报单位或申报人;抄送单位一般包括项目各投资主体,商务、外汇、海关等有关部门,各投资主体注册地(或户籍所在地)的省级政府发展改革部门,以及其他需要抄送的单位。
附件4
境外投资项目备案表格式文本
境外投资项目备案表
项目代码:(网络系统自动赋码)

境外投资项目备案表填报指南
根据《企业境外投资管理办法》有关规定,备案管理的范围是投资主体直接开展的非敏感类项目,也即涉及投资主体直接投入资产、权益或提供融资、担保的非敏感类项目,投资主体应当通过网络系统向备案机关提交项目备案表并附具有关文件。投资主体在填报项目备案表时,如果拟开展的项目不涉及有关内容的,可以在“投资主体认为需要说明的事项”中作出合理、充分的说明后不再填报。投资主体通过网络系统提交附件的,应提交有关文件的原件扫描件;通过纸质材料申报的,应提交有关文件的原件或复印件(加盖单位公章)。项目实际情况特殊,难以提供有关附件的,投资主体应提供替代性材料,或者作出合理、充分的说明。除“附件清单”明确要求的附件之外,投资主体自主认为需要提交的材料,可以作为项目备案表附件一并提交。
一、关于项目名称
“项目名称”:一般应包括投资主体、投资目的地和反映主要投资内容的关键词。比如:A在甲国新建玩具制造厂项目、A并购甲国B企业50%股权项目。
二、关于投资主体情况
1、项目涉及多个投资主体的,按出资额大小逐一填写各投资主体有关信息。
2、“企业名称”“信用代码”“注册地址”“注册资本”“成立日期”“企业类型”“经营范围”等信息:以投资主体营业执照或类似文件为准。
3、“近两年信用情况”:投资主体及其控股股东(或普通合伙人)直至其最终实际控制人的近两年信用情况。包括投资主体及其控股股东(或普通合伙人)直至其最终实际控制人是否被列入境外投资违法违规行为记录、企业经营异常名录、严重违法失信企业名单、全国法院失信被执行人名单、重大税收违法案件当事人名单等(如被列入,则进一步说明有关情况)。比如:某项目的投资主体是境内公司制企业A。A的股东包括A1(控股股东)及B1。A1是境内公司制企业,其控股股东是自然人A2;B1是境内公司制企业,其控股股东是自然人B2。按照“逐层穿透”的原则,申报单位应填报A、A1、A2的统一社会信用代码(如有)和近两年信用情况。
4、“总资产”“净资产”“主营业务收入”“净利润”等信息:以投资主体最新经审计的财务报表为准。
三、关于投资主体控制且本项目涉及的境外企业情况
如果项目不仅涉及投资主体直接投入资产、权益或提供融资、担保等,还涉及投资主体通过其控制的境外企业投入资产、权益或提供融资、担保的,则说明该境外企业情况。比如:A是境内企业,a是A控制的境外企业。某项目的内容是收购价值3亿美元的境外资产(最终收购协议为3亿美元)。A投入自有资金2亿美元(视为A直接为项目投入2亿美元),a投入自有资金1亿美元(视为A通过其控制的境外企业a为项目投入1亿美元)。则该项目中方投资额为3亿美元,在该项目备案表中,“投资主体情况”一栏应填写A的情况,“投资主体控制且本项目涉及的境外企业”一栏应填写a的情况。需要说明的该境外企业情况主要包括:
1、基本信息。包括企业名称、注册地、经营范围、注册资本等信息,以境外企业有关注册登记文件(如成立证书)为准。
2、股权结构。前五大股东(境外企业为合伙制企业的,则为普通合伙人和前五大有限合伙人)的基本情况(名称、国籍或注册地、持股比例等)。
3、投资主体和境外企业的控制关系。比如:投资主体以何种方式控制该境外企业。
4、经营情况。近两年主要业务情况,资产、负债、收入、利润等主要财务指标。
5、近两年是否受到所在地行政、刑事处罚(如有,则进一步说明有关情况)。
四、关于投资地点
1、“直接目的地”:在境外新建或并购的第一层级企业所在地。
2、“最终目的地”:在境外新建或并购的最终层级企业所在地,一般是投资最终用于项目建设或企业经营的所在地。在并购项目中,最终目的地一般指被收购企业的注册地;如果被收购企业主要资产所在地或主要业务运营地与其注册地不一致的,应在“投资主体认为需要说明的事项”中予以说明。根据项目实际情况,“直接目的地”和“最终目的地”可以相同或不同。
3、“其他有关国家和地区”:并非直接目的地或最终目的地,但与本项目密切相关的国家和地区。比如:境内企业A在甲国设立企业a,由a在乙国设立企业b,再由b和出售方签署关于收购丙国企业股权的协议,则该项投资的直接目的地为甲国,最终目的地为丙国,其他有关国家和地区为乙国。
4、下拉菜单中没有相关国家或地区的,选择“其他”。
五、关于投资行业领域
1、根据项目主要内容填写行业领域。项目横跨多个行业领域的,以实际投资占比最大的为准。
2、凡是项目内容涉及敏感行业的,不论有关内容在中方投资额中占比多少,均应履行核准手续而非备案手续。
六、关于投资方式
1、根据项目实际情况,选择“新建”“并购”“增资”或“其他”。
2、项目涉及多种投资方式的,以最主要的方式为准。比如:某项目的实质内容为投资主体A并购境外企业B的部分股权,其中一个环节是A在境外新建特殊目的公司C,则该项目的主要投资方式为并购而非新建。
七、关于项目背景情况
1、“项目必要性”:包括项目与投资主体发展战略的关系、与投资主体国内外业务的关系、项目对投资主体的意义等。
2、“前期已经开展的工作情况”:包括尽职调查、可行性研究、对外谈判、投资决策等情况。
3、“项目涉及的审批情况”:包括项目涉及的国内外政府审批(如外资国家安全审查、市场准入、反垄断审查等)及有关审批的进展情况。
八、关于项目主要内容和规模
1、新建类项目一般应阐述建设内容和规模、配套条件落实情况等。
(1)建设内容和规模:包括建设地点、建设内容、建设规模、工程技术方案、建设期限和进度安排、主要产品规模和目标市场等;涉及资源开发的,应说明可开发资源量、品位、中方可获得的权益资源量及开发方案等。
(2)配套条件落实情况:包括项目用工、用地、用料情况及安排,道路、铁路、港口、能源供应等相关基础设施配套情况及安排;项目是否满足所在地技术、环保、能耗、安全等标准要求。
(3)项目主要内容是新建境外企业(如新注册成立境外子公司或合资企业等),且尚不涉及新建生产线、并购资产等其他投资活动的,应说明拟建立的境外企业名称、注册地、注册资本、法定代表人(如有)、类型、经营范围等基本情况,对于配套条件落实情况的说明可以适当简化或省略。
2、并购类项目一般应阐述收购标的情况和收购方案。
(1)收购标的情况。股权收购类项目应包括被收购企业名称、注册地、注册资本、法定代表人(如有)、类型、经营范围等基本信息;主要股东名称、国籍或注册地、持股比例等基本情况;主要资产分布(行业领域和所在地)、生产经营情况、财务状况;上市情况及最新股市表现(如有);被收购企业及其产品、技术、品牌等在同行业所处地位等。资产收购类项目应包括被收购资产的构成和分布(行业领域和所在地),资产所有者基本情况(主要所有者名称、国籍或注册地、持有比例等),专业中介机构确定的评估价或估值(如有)等。
(2)收购方案。包括收购标的、收购价格(说明估值定价方法及主要参数)、实施主体、交易方式、进度安排等情况,以及收购标的在收购前和收购后的追溯至最终实际控制人的股权架构图(可作为附件提交;股权架构图难以追溯至最终实际控制人的,投资主体应作出合理、充分的说明)。
3、以上是对填写内容及深度的一般要求,核心是要求投资主体阐明项目的实质内容。如果拟开展的项目不涉及其中有关内容,可以不作阐述,但不得故意隐瞒项目实质内容,特别是涉及敏感国家和地区、敏感行业的内容。
九、关于项目总投资额
根据项目实际情况填写总投资额。比如:境内企业A和境外企业B联合收购境外企业C价值4亿美元的股权,且A和B没有控制关系,A的实际控制人为境内自然人甲,B的实际控制人为境外自然人乙。A出资2亿美元,B出资2亿美元。则项目总投资额为4亿美元,中方投资额为2亿美元。
十、关于中方投资额
1、“中方投资额”是投资主体直接以及通过其控制的境外企业为项目投入的货币、证券、实物、技术、知识产权、股权、债权等资产、权益以及提供融资、担保的总额。
2、部分投融资结构复杂的项目,对一些中间环节的融资、担保金额,应按照“实质重于形式”的原则,结合项目实际特点,避免重复、多头计算。比如:某项目内容是收购价值20亿美元的资产(最终收购协议为20亿美元),投资主体A为境内企业,a为A控制的境外企业。形式上看,A投入(视为A直接为项目投入):①以自有资金出资5亿美元②为a提供5亿美元股东贷款③为a提供5亿美元担保;a投入(视为A通过a为项目投入):④以自有资金出资5亿美元⑤以借入资金(股东贷款)出资5亿美元(该笔资金由A提供股东贷款)⑥以借入资金(银行贷款)出资5亿美元(该笔贷款由A提供担保)。实质上看,②和⑤对应的是同一笔投资,③和⑥对应的是同一笔投资,因此,按照“实质重于形式”的原则计算,中方投资额为①+②+③+④=20亿美元,而非上述各项金额的简单累加(①+②+③+④+⑤+⑥=30亿美元)。其中,投资主体直接投入的金额为①+②+③=15亿美元。
十一、关于中方投资额构成
1、根据中方投资额实际构成,逐一填写各投资主体、投资主体控制的境外企业(如有)的出资情况。
2、“企业名称”:填写实际出资的企业名称。
3、“出资方式”:包括货币、证券、实物、技术、知识产权、股权、债权、提供融资(如股东贷款)、提供担保(如内保外贷)、其他。选择“其他”的,应在该行最后一列“备注”中说明。
4、“来源”:选填境内自有、境内其他、境外自有或境外其他。选择“境内其他”或“境外其他”的,应在该行最后一列“备注”中说明具体来源,比如:股东贷款、银行贷款、境内发债、境外发债、境内发行股份,等等。
5、“金额”:填写有关资产、权益、融资、担保等折合成美元后的金额。
6、同一企业以不同方式、不同来源为项目投入资产、权益或提供融资、担保等的,按不同方式、不同来源逐一分行填写。比如:某项目的内容是收购价值6亿美元的境外资产。投资主体A为境内企业,a为A控制的境外企业。形式上看,A投入(视为A直接为项目投入):①境内自有资金1亿美元②境内银行贷款1亿美元③境内发债募集1亿美元④境内实物(装备)价值1亿美元⑤利用境内自有资金为a提供股东贷款1亿美元⑥利用境内资产为a提供担保1亿美元;a投入(视为A通过a为项目投入):⑦境内贷款1亿美元(该笔资金由A利用境内自有资金提供股东贷款)⑧境外银行贷款1亿美元(该笔资金由A在境内提供担保、银行境外放款)。实质上看,⑤和⑦对应的是同一笔投资,⑥和⑧对应的是同一笔投资,按照“实质重于形式”的原则计算,中方投资额为6亿美元。在填写中方投资额构成时,对A的出资情况应当根据项目实际情况逐一填写6行,分别是:①A-货币-境内自有-10000②A-货币-境内其他-10000,在“备注”中注明“银行贷款”③A-货币-境内其他-10000,在“备注”中注明“境内发债”④A-实物-境内自有-10000,在“备注”中注明“装备”⑤A-融资-境内自有-10000,在“备注”中注明“为a提供股东贷款” ⑥A-担保-境内自有-10000,在“备注”中注明“为a提供担保”;对a的出资情况应逐一填写2行,分别是:⑦a-货币-境内其他-10000,在“备注”中注明“由A提供股东贷款,与⑤对应” ⑧a-货币-境外其他-10000,在“备注”中注明“银行贷款,由A提供担保,与⑥对应”。
十二、关于中方投资的用途说明
说明中方投资的用途(资金去向)和使用计划。
十三、关于其他企业出资情况
除投资主体、投资主体控制的境外企业之外,项目还涉及其他企业或自然人出资的,说明有关企业或自然人的基本信息、出资金额和出资方式。比如:境内企业A和境外企业B联合收购境外企业C价值4亿美元的股权,且A和B没有控制关系,A的实际控制人为境内自然人甲,B的实际控制人为境外自然人乙。A出资2亿美元,B出资2亿美元。则项目总投资额为4亿美元,中方投资额为2亿美元,“其他企业出资情况”一栏应填写B的基本信息、出资金额和出资方式。
十四、关于项目主要风险及防范应对措施
简要分析项目面临的政治、安全、经济、社会、环境等主要风险因素,并提出防范和应对措施。比如:项目是否面临投资所在地政局动荡、武装冲突、恐怖主义、非法征收等政治安全风险,防范和应对措施有哪些;项目是否面临经济金融风险,防范和应对措施有哪些;项目是否将引发所在地社会矛盾,防范和应对措施有哪些;项目是否将对所在地生态环境造成重大影响,防范和治理措施有哪些,等等。
十五、关于项目对我国国家利益和国家安全的影响分析
分析评价项目对我国国家利益和国家安全的影响,包括积极、有利的影响,也包括消极、不利的影响。
1、项目对行业发展的影响。比如:项目对所在行业技术进步、结构升级、国际竞争力提升有何影响,对上下游行业、关联行业发展有何影响,对我国产品、装备、技术、品牌、标准“走出去”有何影响。
2、项目对宏观经济的影响。比如:项目对我国经济增长、物价稳定、充分就业、国际收支平衡等是否构成重大不利影响,对能源资源外部供应、基础设施互联互通等有何影响。
3、项目对我国与有关国家关系的影响。比如:项目是否符合互利共赢、共同发展原则,对于共建“一带一路”有何影响,对于我国与有关国家经贸往来、人文交流有何影响。
4、项目是否涉及我国禁止开展的境外投资(具体领域参见国办发〔2017〕74号《关于进一步引导和规范境外投资方向的指导意见》),是否涉及我国禁止或限制出口的资源、产品、技术、服务等(如有,则进一步说明有关部门审批情况),是否对我国履行有关国际义务(如执行联合国安理会有关制裁决议等)构成重大不利影响,是否存在其他威胁我国国家利益和国家安全的情形。
十六、关于下一步工作计划
阐述投资主体履行完备案手续后,进一步推进项目的主要任务和进度安排。比如:计划×年×月开工、×年×月完工;计划×年×月进行资产交割,等等。
十七、关于投资主体注册登记证明文件
1、投资主体是境内企业的,应提供营业执照或类似文件。投资主体是事业单位、社会团体等非企业组织的,应提供事业单位法人证书、社会团体法人登记证书或类似文件。
2、如果项目不仅涉及投资主体直接投入资产、权益或提供融资、担保等,还涉及投资主体通过其控制的境外企业投入资产、权益或提供融资、担保的,还应提供该境外企业成立证书或类似文件。
3、本项附件应提供原件扫描件或加盖单位公章的复印件。
十八、关于追溯至最终实际控制人的投资主体股权架构图
投资主体是境内企业的,应提供本项附件。投资主体是事业单位、社会团体等非企业组织的,可以不提供本项附件。
1、投资主体股权架构图首先应披露投资主体的直接股东或合伙人(包括普通合伙人和有限合伙人)的基本信息(包括名称、国籍或注册地、持股或出资比例等,下同)。若投资主体为公司制企业,则披露持股比例前五大的股东和持股比例10%及以上的股东;若投资主体为合伙企业,则披露所有普通合伙人和出资比例前五大的有限合伙人。
2、投资主体股权架构图其次应向上逐层追溯,直至最终实际控制人(最终实际控制人包括单一实际控制人,也包括共同实际控制人,一般应为自然人或国有控股实体)。比如:投资主体甲的控股股东A1为公司制企业,则向上追溯至A1的控股股东A2,披露其基本信息。依此类推,直至最终实际控制人。又如,投资主体甲的控股股东B1为合伙制企业,则向上追溯至B1的普通合伙人B2,披露其基本信息。如果B2是公司制企业,则向上追溯至B2的控股股东B3;如果B2是合伙制企业,则向上追溯至B2的普通合伙人B3。依此类推,直至最终实际控制人。在追溯过程中,没有控股股东的,应向第一大股东追溯,并向上逐层追溯直至其最终实际控制人。控股股东、第一大股东或普通合伙人的一致行动人应一并追溯。如果是通过协议(包括管理协议等)、信托或其他方式实现控制的,应标明控制方和控制方式,其中控制方也应向上逐层追溯,直至其最终实际控制人。最终实际控制人是自然人的,应标明其国籍。最终实际控制人是国有控股实体的,应标明履行相应出资人职责的政府部门。
3、多个投资主体联合开展境外投资的,应提供各个投资主体追溯至最终实际控制人的投资主体股权架构图。
4、投资主体股权架构图示例另见《追溯至最终实际控制人的投资主体股权架构图示例》。
5、投资主体股权架构图应加盖单位公章。
6、本项附件应提供原件扫描件或加盖单位公章的复印件。
十九、关于最新经审计的投资主体财务报表
1、投资主体应提供最新年度或半年度(日历年度或会计年度)、经审计的财务报表。
2、投资主体成立时间较短、无法提供经审计的财务报表的,应提供投资主体控股股东、普通合伙人或实际控制人最新经审计的财务报表。
3、本项附件应提供原件扫描件或加盖单位公章的复印件。
二十、关于投资主体投资决策文件
1、投资主体是境内企业的,应根据自身实际情况(如根据公司章程等公司治理制度),提供投资主体作出该项投资决策的有关文件。如董事会决议、投委会决议等。部分项目的投资决策权归属于投资主体控股股东或实际控制人,则应提供投资主体控股股东或实际控制人作出该项投资决策的有关文件。
2、投资主体是境内事业单位、社会团体等非企业组织的,应根据自身实际情况,提供投资主体作出该项投资决策的有关文件。
3、本项附件应提供原件扫描件或加盖单位公章的复印件。
二十一、关于具有法律约束力的投资协议或类似文件
1、投标、并购、合资、合作等项目,投资主体应提交具有法律约束力的投资协议或类似文件。
2、项目实施前无法取得上述协议或类似文件的,投资主体作出合理、充分的说明后可以不提供本项附件。比如:某项目的内容是投资主体A在境外设立全资子公司a,不涉及对外签署合作协议。投资主体A在申报材料中对该情况作出合理、充分的说明后,可以不提供本项附件。
3、本项附件应提供原件扫描件或加盖单位公章的复印件。
二十二、关于证明投资资金来源真实合规的支持性文件
投资主体应结合项目中方投资额及其构成,提供相应的证明投资资金来源真实合规的支持性文件。如果项目不仅涉及投资主体直接投入资产、权益或提供融资、担保等,还涉及投资主体通过其控制的境外企业投入资产、权益或提供融资、担保的,对于投资主体通过其控制的境外企业投入的部分(不涉及投资主体提供融资或担保等),有关支持性文件可以适当简化。
1、以自有资金出资的,应提供银行存款证明或类似文件。
2、以证券、实物、技术、知识产权、股权、债权等资产权益出资的,应提供具备相应资质的会计师事务所、资产评估机构等中介机构出具的审计报告、资产评估报告或类似文件,或提供其他可证明有关资产权益价值的文件。
3、涉及银行融资的,应提供银行出具的含融资金额的意向书或类似文件。
4、以发行股票、债券等其他方式募集资金的,应提供相应的支持性文件或说明文件。
5、本项附件应提供原件扫描件或加盖单位公章的复印件。
二十三、关于境外投资真实性承诺书
1、投资主体应参照《境外投资真实性承诺书格式文本》提交承诺书。
2、本项附件应提供原件扫描件或加盖单位公章的复印件。
附件5
境外投资项目备案通知书格式文本
境外投资项目备案通知书
发改办 备[ ]第 号
(申报单位名称):
报来《关于(项目名称)项目申请备案的请示》(文号或日期)收悉。根据《企业境外投资管理办法》(国家发展改革委令第11号),对(项目名称)项目(具体情况见背页)予以备案,项目代码: 。本通知书有效期2年。
项目实施过程中,按规定需要履行变更、延期等手续的,请及时向我委提出;发生重大不利情况的,请按规定向我委提交重大不利情况报告表;不得违反我国法律法规,不得威胁或损害我国国家利益和国家安全。项目完成的,请在项目完成之日起20个工作日内提交项目完成情况报告表。
如对本通知书持有异议,可以在收到本通知书之日起60日内向我委申请行政复议,或者在6个月内向人民法院提起行政诉讼。

注:备案通知书主送单位一般是申报单位;抄送单位一般包括项目各投资主体,商务、外汇、海关等有关部门,各投资主体注册地的省级政府发展改革部门,以及其他需要抄送的单位。

附件6
境外投资项目变更申报文件格式文本
关于(项目名称)项目变更的请示
国家发展改革委:
(投资主体名称或姓名)于×年×月×日取得(项目名称)项目(如有项目代码,则注明)核准文件(或备案通知书,注明文号)。现拟对项目进行变更,按照《企业境外投资管理办法》(国家发展改革委令第11号)有关规定,就有关事项说明如下:
一、项目基本情况
(一)项目核准或备案情况
经核准或备案的项目名称、投资主体、投资地点、主要内容和规模、中方投资额等信息。
(二)项目进展情况
项目自取得核准文件或备案通知书以来的进展情况。
二、拟变更事项
Ø变更投资主体(如有
(一)拟增加投资主体的:
1、拟增加投资主体的原因。
2、拟增加的投资主体情况。参照《境外投资项目申请报告通用文本》或《境外投资项目备案表格式文本》有关要求填写。
3、增加投资主体之后的项目投融资方案。简要说明项目投资方案,中方投资额及其构成,中方投资额用途;重点说明拟增加的投资主体的出资金额、出资方式、资金来源等情况。
4、拟增加投资主体的,应当附具有关文件:①项目核准文件或备案通知书②该投资主体注册登记证明文件或身份证明文件③追溯至最终实际控制人的该投资主体股权架构图(该投资主体非企业的除外)④最新经审计的该投资主体财务报表(该投资主体是境内自然人的除外)⑤该投资主体投资决策文件⑥具有法律约束力的投资协议或类似文件⑦证明该投资主体投资资金来源真实合规的支持性文件⑧境外投资真实性承诺书。
(二)拟减少投资主体的:
1、拟减少投资主体的原因。
2、拟减少的投资主体情况。
3、减少投资主体之后的项目投融资方案。说明项目投资方案,中方投资额及其构成,中方投资额用途等。
4、拟减少投资主体的,应当附具有关文件:①项目核准文件或备案通知书②该投资主体注册登记证明文件或身份证明文件③该投资主体投资决策文件④具有法律约束力的投资协议或类似文件⑤因减少某个投资主体而造成其他投资主体出资额增加的,增加出资额的投资主体还应提供证明其投资资金来源真实合规的支持性文件⑥境外投资真实性承诺书。
Ø变更投资地点(如有)
投资最终目的地跨国调整的,视为开展新的项目,投资主体应按规定履行新项目有关核准或备案手续。除项目核准文件或备案通知书明确要求的之外,投资最终目的地在一国的一级行政区(类似我国的省级行政区)范围之内调整的,一般无需履行变更手续。投资最终目的地在一国范围之内、该国一级行政区之间调整的,视为投资地点发生重大变化。
1、拟变更投资地点的原因。
2、变更后的投资目的地情况。包括基本情况和投资环境情况(如投资目的地政治和安全状况是否适合开展该项目,投资目的地的法律法规和政策是否禁止或限制开展该项目)。
3、投资地点变更对我国国家利益和国家安全的影响分析。
4、变更投资地点的,应当附具有关文件:①项目核准文件或备案通知书②投资主体投资决策文件③具有法律约束力的投资协议或类似文件④境外投资真实性承诺书。
Ø变更主要内容和规模(如有)
项目主要内容和规模发生重大变化的,应说明以下情况。
1、拟作的变更及原因。
2、变更后的项目主要内容和规模。
3、项目主要内容和规模变更后的投融资方案。
4、项目主要内容和规模变更对我国国家利益和国家安全的影响分析。
5、变更主要内容和规模的,应当附具有关文件:①项目核准文件或备案通知书②投资主体投资决策文件③具有法律约束力的投资协议或类似文件④境外投资真实性承诺书。
Ø变更中方投资额(如有)
中方投资额变化幅度达到或超过原核准、备案金额的20%,或中方投资额变化1亿美元及以上的,应说明以下情况。
1、拟作的变更及原因。
2、拟增加中方投资额的,说明增加的金额和构成(包括出资人、出资形式和资金来源等)。
3、拟减少中方投资额的,说明减少的金额和构成;有关资金已经出境的,说明后续安排。
4、变更后项目的中方投资额及构成、用途。
5、变更中方投资额的,应当附具有关文件:①项目核准文件或备案通知书②投资主体投资决策文件③中外方签署的具有法律约束力的协议或类似文件④拟增加中方投资额的,还应提供证明投资资金来源真实合规的支持性文件⑤境外投资真实性承诺书。
Ø变更其他重要事项
需要对项目核准文件或备案通知书有关内容进行重大调整的其他情形,投资主体应对拟变更的原因、拟变更的内容、该变更对我国国家利益和国家安全的影响等进行说明,并根据情况附具有关文件。
请对上述变更予以核准/备案。
附件:(列明附件序号和名称)

境外投资项目变更申报文件填报指南
一、境外投资项目变更申报文件格式文本是对申报文件内容及附件的一般要求。投资主体在编写申报文件时,可结合自身和项目实际情况,对格式文本中所要求的内容进行适当调整,着重阐明为何变更、如何变更、变更有何影响等内容。涉及多个变更事项的,应逐一说明有关变更情况。
二、境外投资项目变更申报文件格式文本列出了变更有关事项应当附具的文件清单。有关文件的具体要求,可根据项目特点,参考《境外投资项目申请报告通用文本填报指南》或《境外投资项目备案表格式文本填报指南》。投资主体通过网络系统提交附件的,应提交有关文件的原件扫描件;通过纸质材料申报的,应提交有关文件的原件或复印件(加盖单位公章或本人签名)。项目实际情况特殊,难以提供有关附件的,投资主体应提供替代性材料,或者作出合理、充分的说明。投资主体自主认为需要提交的材料,可以作为附件一并提交。
附件7
境外投资项目变更批复或通知格式文本
国家发展改革委关于同意(项目名称)项目变更有关事项的批复
(申报单位名称或申报人姓名):
报来(文件名及文号或日期)收悉。(项目名称)项目是我委于×年×月×日以《国家发展改革委关于(项目名称)项目核准的批复》(文号)核准的项目。经研究,现就(项目名称)项目申请变更有关事项批复如下:
一、根据《企业境外投资管理办法》(国家发展改革委令第11号),同意(项目名称)项目的(投资主体、投资地点、主要内容和规模、中方投资额等拟变更事项)由(变更前的内容)变更为:(变更后的内容)。
二、其他事项仍按照《国家发展改革委关于(项目名称)项目核准的批复》(文号)执行。
三、如对本批复持有异议,可以在收到本批复之日起60日内向我委申请行政复议,或者在6个月内向人民法院提起行政诉讼。

国家发展改革委办公厅关于同意(项目名称)项目变更有关事项的通知
(申报单位名称):
报来(文件名及文号或日期)收悉。(项目名称)项目是我委于×年×月×日以《境外投资项目备案通知书》(文号)备案的项目。经研究,现就(项目名称)项目申请变更有关事项通知如下:
一、根据《企业境外投资管理办法》(国家发展改革委令第11号),同意(项目名称)项目的(投资主体、投资地点、主要内容和规模、中方投资额等拟变更事项)由(变更前的内容)变更为:(变更后的内容)。
二、其他事项仍按照《境外投资项目备案通知书》(文号)执行。
三、如对本通知持有异议,可以在收到本通知之日起60日内向我委申请行政复议,或者在6个月内向人民法院提起行政诉讼。

附件8
境外投资项目延期申报文件格式文本
关于延长(项目名称)项目核准文件(或备案通知书)有效期的请示
国家发展改革委:
(投资主体名称或姓名)于×年×月×日取得(项目名称)项目(如有项目代码,则注明)核准文件(或备案通知书,注明文号),有效期至×年×月×日。现申请延长核准文件(或备案通知书)有效期,按照《企业境外投资管理办法》(国家发展改革委令第11号)有关规定,就有关事项说明如下:
一、项目基本情况
(一)项目核准或备案情况
经核准或备案的项目名称、投资主体、投资地点、主要内容和规模、中方投资额等信息。
(二)项目进展情况
自取得核准文件或备案通知书以来的项目进展情况。
二、申请延期的原因
说明申请延长核准文件或备案通知书有效期的原因。
三、申请延期的时长
说明申请延长核准文件或备案通知书有效期的时间长度(比如:申请延长有效期一年)。
请予以延长核准文件(或备案通知书)有效期。
附件:1、投资主体注册登记证明文件或身份证明文件
2、项目核准文件或备案通知书
3、投资主体关于延期的有关投资决策文件
4、境外投资真实性承诺书

境外投资项目延期申报文件填报指南
一、境外投资项目延期申报文件格式文本是对申报文件内容及附件的一般要求。投资主体在编写申报文件时,可结合自身和项目实际情况,对格式文本中所要求的内容进行适当调整,着重阐明为何延期、延期多久等内容。
二、境外投资项目延期申报文件格式文本列出了应当附具的文件清单。有关文件的具体要求,可根据项目特点,参考《境外投资项目申请报告通用文本填报指南》或《境外投资项目备案表格式文本填报指南》。投资主体通过网络系统提交附件的,应提交有关文件的原件扫描件;通过纸质材料申报的,应提交有关文件的原件或复印件(加盖单位公章或本人签名)。项目实际情况特殊,难以提供有关附件的,投资主体应提供替代性材料,或者作出合理、充分的说明。投资主体自主认为需要提交的材料,可以作为附件一并提交。
附件9
境外投资项目延期批复或通知格式文本
国家发展改革委关于同意延长(项目名称)项目核准文件有效期的批复
(申报单位名称或申报人姓名):
报来(文件名及文号或日期)收悉。(项目名称)项目是我委于×年×月×日以《国家发展改革委关于(项目名称)项目核准的批复》(文号)核准的项目,核准文件有效期至×年×月×日。经研究,现就申请延长(项目名称)项目核准文件有效期批复如下:
一、根据《企业境外投资管理办法》(国家发展改革委令第11号),同意延长(项目名称)项目核准文件有效期至×年×月×日。
二、其他事项仍按照《国家发展改革委关于(项目名称)项目核准的批复》(文号)执行。
三、如对本批复持有异议,可以在收到本批复之日起60日内向我委申请行政复议,或者在6个月内向人民法院提起行政诉讼。

国家发展改革委办公厅关于同意延长(项目名称)项目备案通知书有效期的通知
(申报单位名称):
报来(文件名及文号或日期)收悉。(项目名称)项目是我委于×年×月×日以《境外投资项目备案通知书》(文号)备案的项目,备案通知书有效期至×年×月×日。经研究,现就申请延长(项目名称)项目备案通知书有效期通知如下:
一、根据《企业境外投资管理办法》(国家发展改革委令第11号),同意延长(项目名称)项目备案通知书有效期至×年×月×日。
二、其他事项仍按照《境外投资项目备案通知书》(文号)执行。
三、如对本通知持有异议,可以在收到本通知之日起60日内向我委申请行政复议,或者在6个月内向人民法院提起行政诉讼。

附件10
境外投资项目有关情况申报文件格式文本
关于境外投资项目有关情况的报告
国家发展改革委:
按照《企业境外投资管理办法》(国家发展改革委令第11号)有关规定,现将(大额非敏感类境外投资项目情况报告表、境外投资重大不利情况报告表、境外投资项目完成情况报告表)和有关附件提交你委。本单位(本人)承诺:提交的所有材料真实、合法,不存在虚假、误导性陈述和重大遗漏。
特此报告。
附件:(列明附件序号和名称)

境外投资项目有关情况申报文件填报指南
一、根据《企业境外投资管理办法》第四十二条、第四十三条、第四十四条规定,投资主体应报告境外投资项目有关情况的(比如提交大额非敏感类境外投资项目情况报告表、境外投资重大不利情况报告表、境外投资项目完成情况报告表),可参照境外投资项目有关情况申报文件格式文本提交申报文件,并将有关报告表作为申报文件的附件一并提交。
二、境外投资项目有关情况申报文件格式文本是对申报文件内容和形式的一般要求,投资主体可以根据实际情况,对格式文本中所要求的内容作适当调整。
三、申报文件应当抄送投资主体注册地(或个人户籍所在地)的省级政府发展改革部门(可通过网络系统抄送)。
附件11
大额非敏感类境外投资项目情况报告表格式文本
大额非敏感类境外投资项目情况报告表
项目代码:(网络系统自动赋码)

大额非敏感类境外投资项目情况报告表填报指南
根据《企业境外投资管理办法》有关规定,投资主体通过其控制的境外企业开展大额非敏感类项目的,投资主体应当在项目实施前通过网络系统提交大额非敏感类项目情况报告表,将有关信息告知国家发展改革委。大额非敏感类项目,是指中方投资额3亿美元及以上的非敏感类项目。比如:A是境内企业(或境内事业单位、社会团体等非企业组织,或境内自然人),a是A控制的境外企业。在A既不直接投入资产、权益,也不提供融资、担保等的情况下,a出资3亿美元(大额)在甲国(非敏感国家)新建一家玩具制造厂(非敏感行业),则该项投资属于投资主体A通过其控制的境外企业a开展的大额非敏感类项目,A应当在该项目实施前报告大额非敏感类境外投资项目情况。
如果项目涉及投资主体直接投入资产、权益或提供融资、担保等的,应当履行有关核准(敏感类)或备案(非敏感类)手续。比如:A是境内企业,a是A控制的境外企业。某项目的内容是收购价值4亿美元的境外资产(最终收购协议为4亿美元,不涉及敏感国家和地区,不涉及敏感行业)。在中方投资额(4亿美元)构成中:A投入自有资金1亿美元(视为A直接为项目投入1亿美元),a投入自有资金3亿美元(视为A通过其控制的境外企业a为项目投入3亿美元)。鉴于该项目涉及投资主体A直接投入资产、权益或提供融资、担保等,投资主体A应当就该项目履行备案手续,而非报告大额非敏感类境外投资项目情况。
投资主体报告大额非敏感类境外投资项目情况时,可参照境外投资项目有关情况申报文件格式文本形成申报文件,将大额非敏感类境外投资项目情况报告表作为申报文件的附件一并提交。投资主体在填报大额非敏感类境外投资项目情况报告表时,如果拟开展的项目不涉及格式文本中有关内容的,可以在“投资主体认为需要说明的事项”中作出合理、充分的说明后不再填写。投资主体通过网络系统提交报告表附件的,应提交有关文件的原件扫描件;通过纸质材料申报的,应提交有关文件的原件或复印件(加盖单位公章或本人签名)。项目实际情况特殊,难以提供有关附件的,投资主体应提供替代性材料,或者作出合理、充分的说明。除“附件清单”明确要求的附件之外,投资主体自主认为需要提交的材料,可以作为附件一并提交。
一、关于项目名称
“项目名称”:一般应包括投资主体、投资目的地、反映主要投资内容的关键词。比如:A通过a在甲国新建玩具制造厂项目、A通过a并购甲国c企业50%股权项目。
二、关于投资主体情况
1、项目涉及多个投资主体的,逐一填写各投资主体情况。
2、投资主体是境内企业的:
(1)“企业名称”“信用代码”“注册地址”“注册资本”“成立日期”“企业类型”“经营范围”等信息:以投资主体营业执照或类似文件为准。
(2)“近两年信用情况”:投资主体及其控股股东(或普通合伙人)直至其最终实际控制人的近两年信用情况。包括投资主体及其控股股东(或普通合伙人)直至其最终实际控制人是否被列入境外投资违法违规行为记录、企业经营异常名录、严重违法失信企业名单、全国法院失信被执行人名单、重大税收违法案件当事人名单等(如被列入,则进一步说明有关情况)。比如:某项目的投资主体是境内公司制企业A。A的股东包括A1(控股股东)及B1。A1是境内公司制企业,其控股股东是自然人A2;B1是境内公司制企业,其控股股东是自然人B2。按照“逐层穿透”的原则,申报单位应填报A、A1、A2的统一社会信用代码(如有)和近两年信用情况。
(3)“总资产”“净资产”“主营业务收入”“净利润”等信息:以投资主体最新经审计的财务报表为准。
3、投资主体是境内自然人的(境内自然人通过其控制的境外企业或香港、澳门、台湾地区企业对境外开展投资):
(1)“姓名”“身份证号”“户籍所在地”等信息:以居民身份证为准。
(2)“本人控制的主要境内企业情况”:包括本人控制的主要境内企业的基本信息和简要经营情况。投资主体控制的境内企业较多的,应说明其中最主要的三家境内企业的基本信息和经营情况。
(3)“近两年信用情况”:包括本人是否被列入境外投资违法违规行为记录、全国法院失信被执行人名单、重大税收违法案件当事人名单等(如被列入,则进一步说明有关情况)。
三、关于投资主体控制且本项目涉及的境外企业情况
1、涉及投资主体控制的多个境外企业的,逐一填写各境外企业有关信息。
2、“企业名称”“注册地”“经营范围”“注册资本”等信息:以境外企业有关注册登记文件(如成立证书)为准。
3、“成立过程”:投资主体设立或收购该境外企业的时间及简要经过。
4、“股权结构”:前五大股东(境外企业为合伙制企业的,则为普通合伙人和前五大有限合伙人)的基本情况(名称、国籍或注册地、持股比例等)。
5、“近两年信用情况”:近两年是否受到所在地行政、刑事处罚(如有,则进一步说明有关情况)。
6、“总资产”“净资产”“主营业务收入”“净利润”等信息:以企业最新经审计的财务报表为准。
四、关于投资地点
1、“直接目的地”:在境外新建或并购的第一层级企业所在地。
2、“最终目的地”: 在境外新建或并购的最终层级企业所在地,一般是投资最终用于项目建设或企业经营的所在地。在并购项目中,最终目的地一般指被收购企业的注册地;如果被收购企业主要资产所在地或主要业务运营地与其注册地不一致的,应在“投资主体认为需要说明的事项”中予以说明。根据项目实际情况,“直接目的地”和“最终目的地”可以相同或不同。
3、“其他有关国家和地区”:并非直接目的地或最终目的地,但与本项目密切相关的国家和地区。
4、下拉菜单中没有相关国家或地区的,选择“其他”。
五、关于投资行业领域
1、根据项目主要内容填写行业领域。项目横跨多个行业领域的,以实际投资占比最大的为准。
2、凡是项目内容涉及敏感行业的,不论有关内容在项目总投资中占比多少,均应另行履行核准手续。
六、关于投资方式
1、根据项目实际情况,选择“新建” “并购”“增资”或“其他”。
2、项目涉及多种投资方式的,以最主要的方式为准。
七、关于项目背景情况
1、“项目必要性”:投资主体是境内企业或境内事业单位、社会团体等非企业组织的,简要说明项目与投资主体发展战略的关系、与投资主体国内外业务的关系、项目对投资主体的意义等。投资主体是境内自然人的,简要说明项目与投资主体控制的主要境内企业的关系、项目对投资主体的意义等。
2、“前期已经开展的工作情况”:简要说明尽职调查、可行性研究、投资决策等情况。
3、“项目涉及的审批情况”:简要说明项目涉及的有关政府审批(如外资国家安全审查、市场准入、反垄断审查等)及其进展情况。
八、关于项目主要内容和规模
1、新建类项目一般应简要阐述建设内容和规模。
(1)建设内容和规模:包括建设地点、建设内容、建设规模、工程技术方案、建设期限和进度安排、主要产品规模和目标市场等。
(2)项目主要内容是新建境外企业(如新注册成立境外子公司或合资企业等),且尚不涉及新建生产线、并购资产等其他投资活动的,应简要说明拟建立的境外企业名称、注册地、注册资本、法定代表人(如有)、类型、经营范围等基本情况。
2、并购类项目一般应简要阐述收购标的情况和收购方案。
(1)收购标的情况。股权收购类项目应包括被收购企业名称、注册地、注册资本、法定代表人(如有)、类型、经营范围等基本信息;主要股东名称、国籍或注册地、持股比例等基本情况;主要资产分布(行业领域和所在地)、生产经营情况、财务状况;上市情况及最新股市表现(如有);被收购企业及其产品、技术、品牌等在同行业所处地位等。资产收购类项目应包括被收购资产的构成和分布(行业领域和所在地),资产所有者基本情况(主要所有者名称、国籍或注册地、持有比例等),专业中介机构确定的评估价或估值(如有)等。
(2)收购方案。包括收购标的、收购价格(说明估值定价方法及主要参数)、实施主体、交易方式、进度安排等情况。
九、关于项目总投资额
“项目总投资额”:根据项目实际情况填写总投资额。比如:A是境内企业或境内自然人,a是A控制的境外企业。B是境外甲国自然人,b是B全资控股的境外企业。a出资3亿美元(视为A通过a为项目投入3亿美元),b出资1亿美元,双方联合在境外乙国(非敏感国家)新建一家服装制造厂(非敏感行业)。则在该项投资当中,项目总投资额为4亿美元,其中,中方投资额为3亿美元。
十、关于中方投资额
“中方投资额”:投资主体直接以及通过其控制的境外企业为项目投入的货币、证券、实物、技术、知识产权、股权、债权等资产、权益以及提供融资、担保的总额。比如:A是境内企业或境内自然人,a是A控制的境外企业。在A既不直接投入资产、权益,也不提供融资、担保等的情况下,a出资3亿美元(大额)在甲国(非敏感国家)新建一家玩具制造厂(非敏感行业),则该项投资属于投资主体A通过其控制的境外企业a开展大额非敏感类项目,中方投资额为3亿美元。
十一、关于中方投资额构成
1、逐一填写投资主体控制的各家境外企业的出资情况。
2、“企业名称”:填写实际出资的企业名称。
3、“出资方式”:包括货币、证券、实物、技术、知识产权、股权、债权、提供融资(如股东贷款)、提供担保、其他。选择“其他”的,应在该行最后一列“备注”中说明。
4、“来源”:选填自有或其他。选择“其他”的,应在该行最后一列“备注”中说明,如股东贷款、银行贷款、发行债券、发行股票等。
5、“金额”:填写有关资产、权益、融资、担保等折合成美元后的金额。
6、同一企业以不同方式、不同来源为项目投入资产、权益或提供融资、担保等的,按不同方式、不同来源逐一分行填写。比如:某大额非敏感类项目当中,境内企业A控制的境外企业a以三种方式出资(视为A通过a为项目投入):①自有资金1亿美元②银行贷款1亿美元③实物(装备)价值1亿美元。在填写中方投资额构成时,应分三行填写,分别是:①a-货币-自有-10000②a-货币-其他-10000,在“备注”中注明“银行贷款”③a-实物-自有-10000,在“备注”中注明“装备”。
十二、关于中方投资的用途说明
简要说明中方投资的用途(资金去向)和使用计划。
十三、关于项目主要风险及防范应对措施
简要分析项目面临的政治、安全、经济、社会、环境等主要风险因素,并提出防范和应对措施。比如:项目是否面临投资所在地政局动荡、武装冲突、恐怖主义、非法征收等政治安全风险,防范和应对措施有哪些;项目是否面临经济金融风险,防范和应对措施有哪些;项目是否将引发所在地社会矛盾,防范和应对措施有哪些;项目是否将对所在地生态环境造成重大影响,防范和治理措施有哪些,等等。
十四、关于项目对我国国家利益和国家安全的影响分析
分析评价项目对我国国家利益和国家安全的影响,包括积极、有利的影响,也包括消极、不利的影响。
1、项目对行业发展的影响。比如:项目对我国有关行业技术进步、结构升级、国际竞争力提升有何影响。
2、项目对宏观经济的影响。比如:项目对我国经济增长、物价稳定、充分就业、国际收支平衡等是否构成重大不利影响,对我国能源资源外部供应、周边基础设施互联互通等有何影响。
3、项目对我国与有关国家关系的影响。比如:项目是否符合互利共赢、共同发展原则,对于共建“一带一路”有何影响,对于我国与有关国家经贸往来、人文交流是否构成重大不利影响。
4、项目是否对我国履行有关国际义务(如执行联合国安理会有关制裁决议等)构成重大不利影响,是否存在其他威胁我国国家利益和国家安全的情形。
十五、关于下一步工作计划
简要阐述进一步推进项目的主要任务和进度安排。比如:计划×年×月开工、×年×月完工;计划×年×月进行资产交割,等等。
十六、关于投资主体注册登记证明文件或身份证明文件
1、投资主体是境内企业的,应提供营业执照或类似文件。投资主体是事业单位、社会团体等非企业组织的,应提供事业单位法人证书、社会团体法人登记证书或类似文件。投资主体是境内自然人的,应提供居民身份证。
2、本项附件应提供原件扫描件或复印件(加盖单位公章或本人签名)。
十七、关于追溯至最终实际控制人的投资主体股权架构图
投资主体是境内企业的,应提供本项附件;投资主体是非企业组织或自然人的,无需提供本项附件。
1、追溯至最终实际控制人的投资主体股权架构图的说明和示例,可参见《境外投资项目备案表格式文本》《追溯至最终实际控制人的投资主体股权架构图示例》。
2、本项附件应提供原件扫描件或加盖单位公章的复印件。
十八、关于投资主体控制的境外企业的注册登记证明文件
1、投资主体通过其控制的境外企业开展大额非敏感类项目的,应提供该境外企业的注册登记证明文件。
2、本项附件应提供原件扫描件或加盖单位公章的复印件。
附件12
境外投资重大不利情况报告表格式文本
境外投资重大不利情况报告表
项目代码:(如有)

境外投资重大不利情况报告表填报指南
根据《企业境外投资管理办法》有关规定,境外投资过程中发生外派人员重大伤亡、境外资产重大损失、损害我国与有关国家外交关系等重大不利情况的,投资主体应当在有关情况发生之日起5个工作日内通过网络系统提交重大不利情况报告表。投资主体报告境外投资重大不利情况时,可参照境外投资项目有关情况申报文件格式文本形成申报文件,将境外投资重大不利情况报告表作为申报文件的附件一并提交。
投资主体在填报境外投资重大不利情况报告表时,如果项目不涉及格式文本中有关内容的,可以在“投资主体认为需要说明的事项”中作出合理、充分的说明后不再填写。投资主体通过网络系统提交报告表附件的,应提交有关文件的原件扫描件;通过纸质材料申报的,应提交有关文件的原件或复印件(加盖单位公章或本人签名)。项目实际情况特殊,难以提供有关附件的,投资主体应提供替代性材料,或者作出合理、充分的说明。除“附件清单”明确要求的附件之外,投资主体自主认为需要提交的材料,可以作为附件一并提交。
一、关于应当报告的重大不利情况
建立境外投资重大不利情况报告制度的出发点是维护我国国家利益和国家安全。投资主体应当报告的重大不利情况主要包括:
(一)外派人员重大伤亡
境外投资涉及的中国籍员工死亡(含失踪)10人及以上,或重伤50人及以上。
(二)境外资产重大损失
1、因投资所在地针对中国投资者的歧视性政策、不公平干预造成投资主体直接经济损失1亿美元及以上。
2、因其他原因造成投资主体直接经济损失3亿美元及以上。
(三)损害我国与有关国家外交关系
1、投资主体承担的我国与有关国家的政府间合作项目停滞30天及以上、直接经济损失1亿美元及以上或其他影响项目实施的重大问题。
2、因贿赂、欺诈、侵权、不正当竞争、劳资纠纷、安全事故、环境事故等违反企业境外经营行为规范、违反投资所在地法律法规的行为,在投资所在地造成重大政治、社会或舆论影响。
(四)其他威胁或损害我国国家利益和国家安全的重大不利情况
二、关于境外投资重大不利情况报告表
境外投资重大不利情况报告表格式文本是对报告内容和形式的一般要求,投资主体可以根据实际情况,按照“实质重于形式”的原则,对有关格式进行适当调整。除格式文本中要求的内容和附件外,投资主体自主认为需要提交的材料,可以作为附件一并提交。
除上述“关于应当报告的重大不利情况”明确要求报告的情况之外,投资主体自主认为需要报告的不利情况,可以填报境外投资重大不利情况报告表。
附件13
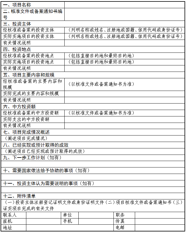
境外投资项目完成情况报告表格式文本
境外投资项目完成情况报告表
项目代码:(如有)

境外投资项目完成情况报告表填报指南
根据《企业境外投资管理办法》有关规定,属于核准、备案管理范围的项目,投资主体应当在项目完成之日起20个工作日内通过网络系统提交项目完成情况报告表。投资主体报告境外投资项目完成情况时,可参照境外投资项目有关情况申报文件格式文本形成申报文件,将境外投资项目完成情况报告表作为申报文件的附件一并提交。
投资主体通过网络系统提交境外投资项目完成情况报告表附件的,应提交有关文件的原件扫描件;通过纸质材料申报的,应提交有关文件的原件或复印件(加盖单位公章或本人签名)。项目实际情况特殊,难以提供有关附件的,投资主体应提供替代性材料,或者作出合理、充分的说明。除“附件清单”明确要求的附件之外,投资主体自主认为需要提交的材料,可以作为附件一并提交。
一、关于有关情况说明
填报“投资主体”“投资地点”“项目主要内容和规模”“中方投资额”等内容时,项目实际实施情况与经核准或备案的内容不一致的,投资主体应在“有关情况说明”中作出说明。
二、关于项目完成情况概述
结合项目特点,阐述项目完成情况,如建设工程竣工、投资标的股权或资产交割、中方投资额支出完毕等基本情况。
三、关于已经实现或预计取得的成效
结合项目特点,可从经济、社会、文化、外交等角度,阐述项目已经实现或预计取得的成效。项目实施过程中积累的经验、所作的创新等也可简要介绍。
四、关于投资主体注册登记证明文件或身份证明文件
1、投资主体是境内企业的,应提供营业执照或类似文件。投资主体是事业单位、社会团体等非企业组织的,应提供事业单位法人证书、社会团体法人登记证书或类似文件。投资主体是境内自然人的,应提供居民身份证。
2、本项附件应提供原件扫描件或复印件(加盖单位公章或本人签名)。
五、关于项目核准文件或备案通知书
本项附件应提供原件扫描件或复印件(加盖单位公章或本人签名)。
六、关于证实项目完成的有关文件
1、结合项目特点,提供可以证实项目已经完成的有关文件。比如:项目内容是新建境外企业的,应提供境外企业注册登记证明文件或类似文件;项目内容是新建境外固定资产的,应提供工程竣工验收文件或类似文件;项目是收购境外企业股权的,应提供股权完成交割的有关文件。
2、本项附件应提供原件扫描件或复印件(加盖单位公章或本人签名)。
附件14
追溯至最终实际控制人的投资主体股权架构图示例
示例一:投资主体为公司

示例二:投资主体为合伙企业

示例三:多个投资主体联合开展境外投资

注:投资主体可参照上述示例,结合实际情况,提供追溯至最终实际控制人的投资主体股权架构图,披露最终实际控制人的基本信息。如果股权架构图难以追溯至最终实际控制人的,投资主体应作出合理、充分的说明,并补充提供必要信息。
附件15
境外投资真实性承诺书格式文本
境外投资真实性承诺书
国家发展改革委:
(投资主体名称或姓名)(以下称“××”)拟开展(项目名称)项目(以下称“本项投资”)。为保证本项投资的顺利进行,××特此承诺如下:
××在履行(填写有关事项名称,如境外投资项目核准、备案、变更、延期等)等手续过程中,所提交的所有书面材料均真实有效,所有扫描件及复印件均与原件完全一致。××保证本项投资是真实存在的,投资决策程序符合有关规定,所有投资安排皆出于××的真实商业需求,不存在洗钱、虚假投资等违法违规行为。如果以上陈述有任何误导之处,××同意将××及本项投资决策人员(名单附后)纳入境外投资违法违规行为记录,录入全国信用信息共享平台,并承担由此导致的一切法律责任。
此致。
附件:本项投资决策人员签字单

附件
本项投资决策人员签字单

境外投资真实性承诺书填报指南
一、按照《企业境外投资管理办法》有关规定,投资主体应当对自身通过网络系统和线下提交的各类材料的真实性、合法性、完整性负责,不得有虚假、误导性陈述和重大遗漏;投资主体通过恶意分拆项目、隐瞒有关情况或提供虚假材料等手段申请核准、备案的,核准、备案机关不予受理或不予核准、备案,对投资主体及主要责任人处以警告。境外投资真实性承诺书是境外投资主管部门后续确定虚假投资等违规行为责任人的重要参考。境外投资主管部门发现并查实虚假投资等违规行为之后,将根据有关规定和违规行为具体情况,对有关责任人(包括境外投资真实性承诺书中载明的投资决策人员)进行惩戒。
二、境外投资真实性承诺书格式文本是对真实性承诺内容和形式的一般要求,投资主体可结合实际情况填报。比如:境内企业A拟开展境外投资,按规定需履行备案手续。根据A的公司章程等经营管理制度规定,该项投资应由A的董事会行使决策权,则“本项投资决策人员签字单”应由参与该项投资决策的A的董事会成员签署。