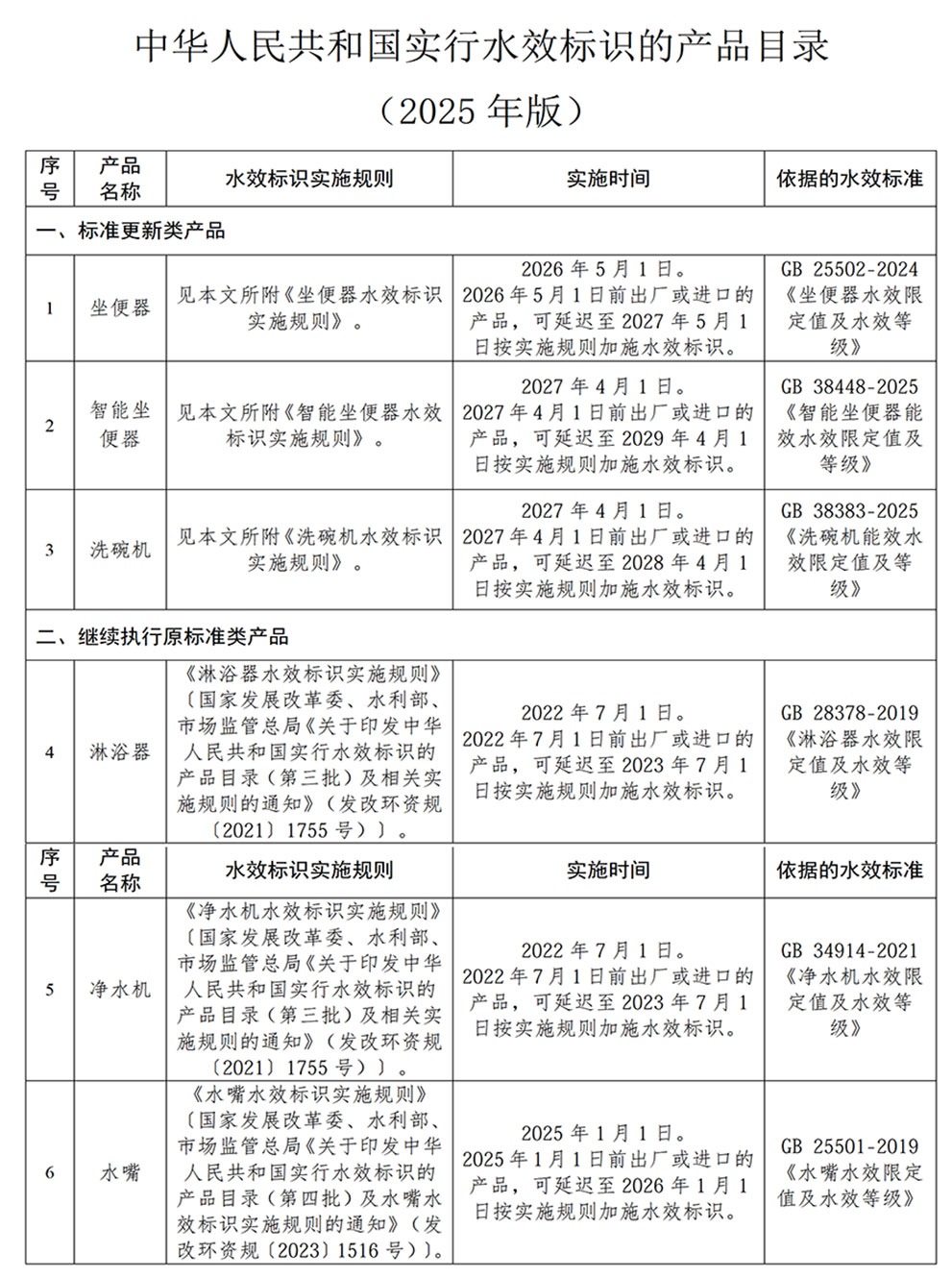
根据《水效标识管理办法》(国家发展改革委、水利部、原质检总局2017年第6号令)规定,国家发展改革委、水利部、市场监管总局梳理了六类实行水效标识的产品目录,并修订坐便器、智能坐便器、洗碗机等三类产品水效标识实施规则,形成《中华人民共和国实行水效标识的产品目录(2025年版)》及相关实施规则,现印发给你们,请认真贯彻执行。
《坐便器水效标识实施规则》《智能坐便器水效标识实施规则》《洗碗机水效标识实施规则》依据本通知要求执行。国家发展改革委、水利部、市场监管总局《关于印发中华人民共和国实行水效标识的产品目录(第二批)及相关实施规则的通知》(发改环资规〔2020〕1509号)中《坐便器水效标识实施规则(修订)》《智能坐便器水效标识实施规则》《洗碗机水效标识实施规则》同时废止。
《淋浴器水效标识实施规则》《净水机水效标识实施规则》《水嘴水效标识实施规则》依据原通知要求执行。


坐便器水效标识实施规则
1 总则
1.1 本规则依据《水效标识管理办法》制定。
1.2 本规则适用于安装在建筑设施内冷水管路上,以水为主要冲洗媒介、具有水封功能以及不带温水清洗功能的坐便器水效标识(以下简称标识)的使用、备案和公告。
2 标识的样式和规格
2.1 标识为绿白背景的彩色标识,长度为66 mm、宽度为45mm。
2.2 标识基本内容为:
(1)中文名称“中国水效标识”;
(2)英文名称“CHINA WATER EFFICIENCY LABEL”;
(3)生产者名称或者简称;
(4)产品规格型号;
(5)水效等级;
(6)水效指标(平均冲洗用水量、全冲冲洗用水量、半冲冲洗用水量);
(7)依据的水效强制性国家标准编号;
(8)水效信息码。
2.3 标识样式见图1~图4,可从“中国水效标识网”下载。

图1 单冲式坐便器通用标识样式示例

图2 单冲式坐便器含领跑者信息的标识样式示例

图3 双冲式坐便器通用标识样式示例

图4 双冲式坐便器含领跑者信息的标识样式示例
3 水效检验检测
3.1 全冲冲洗用水量、半冲冲洗用水量、平均冲洗用水量、冲洗功能、水封深度、水封表面尺寸和存水弯最小通径等相关参数的检测方法依据为GB 25502的现行有效版本。
3.2 检验检测报告采用规定的统一格式,《坐便器水效检验检测报告》(以下简称检测报告)模板可从“中国水效标识网”下载。
3.3 生产者和进口商可以利用自有检验检测实验室或者委托依法取得资质认定的第三方检验检测机构,依据产品水效等相关国家标准进行检验检测,确定产品水效等级。
利用自有检验检测实验室确定水效等级的生产者和进口商,应当保证其检验检测实验室具备按照水效强制性国家标准进行检验检测的能力,检验检测实验室应当对其出具的检测报告负责,检验检测设备应当按照有关规定进行检定或校准,并鼓励其取得国家认可机构的认可。出具检测报告的实验室应当按照国家有关规定参加水效能力验证或者比对并取得合格结果,以保证符合相关技术能力要求。
4 标识信息的标注
4.1 生产者是指对产品质量负有法律责任的产品品牌所有者或者使用者。
4.2 产品规格型号应与铭牌上的标注一致。其中挂箱式、坐箱式坐便器的水箱和便器型号应与说明书或者外包装中产品整机规格型号信息说明一致。
4.3 水效等级、全冲冲洗用水量、半冲冲洗用水量、平均冲洗用水量应依据GB 25502的现行有效版本和检测报告确定。水效标识中标注的平均冲洗用水量、全冲冲洗用水量、半冲冲洗用水量应与所标注的水效等级的取值范围一致。
4.4 依据的水效强制性国家标准是指GB 25502的现行有效版本。
4.5 水效信息码是生产者或进口商在备案时由标识备案信息系统自动生成的。
4.6 列入国家水效领跑者目录的产品,鼓励其使用含有水效领跑者标识信息的标识。
5 标识的印制、加施和展示
5.1 生产者或者进口商自行印制标识,并对印制的质量负责。
5.2 标识应采用80克及以上的铜版纸或能达到同等效果的其他耐久性材质印制。
5.3 坐便器产品自出厂前或入境前应加施标识,并应加施在坐便器水箱正面本体上部,冲洗阀式坐便器应加施在便器底座正面。水效标识应在产品包装物上或使用说明书中予以说明。产品通过网络交易的,还应当在产品信息展示主页面醒目位置展示相应的标识。
5.4 加施在产品上的标识应符合本规则第2条的规定,图案、文字、颜色不得进行更改,规格可以按比例扩大。
5.5 在产品包装物、说明书、广告宣传以及网络商品交易产品信息展示主页面中使用标识,可按比例放大或者缩小,标识中的文字应清晰可辨。
6 标识的备案
6.1 生产者或者进口商应当按产品型号(与铭牌上的标注一致)逐一备案。形成冲洗机能的关键部件包括陶瓷结构、进水阀、排水阀、隐藏式水箱都相同的可视为一个备案单元。同一备案单元可选取其中一个型号进行检测,其它型号作为其扩展型号进行备案;坑距不同的型号,主检型号应该选取最大坑距的进行备案。若水箱相同,便器本体有后排水和下排水两种结构的,可视为同一个备案单元。
6.2 规则覆盖范围内的坐便器应当于出厂前或者入境前加施水效标识。生产者应当于产品出厂前、进口商应当于产品入境前向授权机构提交完整备案材料,并申请水效标识备案。
6.3 生产者或进口商统一通过“中国水效标识网”申请备案,填写《办法》所规定的相关备案材料。《水效标识备案表》模板可从“中国水效标识网”下载。
利用自有检验检测实验室进行检验检测的,应当提供其检验检测能力证明材料(包括实验室人员能力、设备能力和检验检测管理规范等),已经获得国家认可机构认可的,应当提供相应认可证书及附件复制件;利用第三方检验检测机构进行检验检测的,应当提供检验检测机构的资质认定证书及附件复制件。
备案材料应当真实、准确、完整。外文材料应当附有中文译本,并以中文文本为准。
6.4 产品标识内容变化时,应向授权机构提出重新备案。同一备案单元的,变更时应对主型号进行变更,并同时对所有扩展型号进行变更备案。
7 标识的公告
7.1 授权机构应在“中国水效标识网”公告备案信息;核实并撤销水效不合格产品生产者或者进口商的相关备案信息并及时公告。
7.2 授权机构应建立产品水效数据库,向生产者、消费者以及相关机构和个人等提供产品水效信息查询服务,及时公告标识的形式核验情况。
7.3 企业、消费者等相关方可通过以下方式对标识违规情况进行投诉和举报:
电话/传真:(010)58811745/58811714;
网络:“中国水效标识网”(www.waterlabel.org.cn)。
智能坐便器水效标识实施规则
1 总则
1.1 本规则依据《水效标识管理办法》制定。
1.2 本规则适用于安装在建筑设施内冷水管路上的智能坐便器水效标识(以下简称标识)的使用、备案和公告。
2 标识的样式和规格
2.1 标识为绿白背景的彩色标识,长度为66 mm、宽度为45mm。
2.2 标识基本内容为:
(1)中文名称“中国水效标识”;
(2)英文名称“CHINA WATER EFFICIENCY LABEL”;
(3)生产者名称或者简称;
(4)产品规格型号;
(5)水效等级;
(6)水效指标(冲洗平均用水量(适用于一体式智能坐便器)、清洗平均用水量、单位周期能耗);
(7)依据的水效强制性国家标准编号;
(8)水效信息码。
2.3 标识样式见图1~图4,可从“中国水效标识网”下载。

图1 一体式智能坐便器通用标识样式示例

图2 一体式智能坐便器含领跑者信息的标识样式示例

图3 分体式智能坐便器通用标识样式示例

图4 分体式智能坐便器含领跑者信息的标识样式示例
3 水效检验检测
3.1 冲洗平均用水量(适用于一体式智能坐便器)、双冲式智能坐便器全冲冲洗用水量(适用于一体式智能坐便器)、双冲式智能坐便器半冲冲洗用水量(适用于一体式智能坐便器)、清洗平均用水量、单位周期能耗、清洗功能、水封、存水弯最小通径、冲洗功能、坐圈加热功能、待机功率等相关参数的检测方法依据为GB 38448的现行有效版本。
3.2 检验检测报告采用规定的统一格式,《智能坐便器水效检验检测报告》(以下简称检测报告)模板可从“中国水效标识网”下载。
3.3 生产者和进口商可以利用自有检验检测实验室或者委托依法取得资质认定的第三方检验检测机构,依据产品水效等相关国家标准进行检验检测,确定产品水效等级。
利用自有检验检测实验室确定水效等级的生产者和进口商,应当保证其检验检测实验室具备按照水效强制性国家标准进行检验检测的能力,检验检测实验室应当对其出具的检测报告负责,检验检测设备应当按照有关规定进行检定或校准,并鼓励其取得国家认可机构的认可。出具检测报告的实验室应当按照国家有关规定参加水效能力验证或者比对并取得合格结果,以保证符合相关技术能力要求。
4 标识信息的标注
4.1 生产者是指对产品质量负有法律责任的产品品牌所有者或者使用者。
4.2 产品规格型号应与铭牌上的标注一致。
4.3 水效等级、冲洗平均用水量(适用于一体式智能坐便器)、双冲式智能坐便器全冲冲洗用水量(适用于一体式智能坐便器)、双冲式智能坐便器半冲冲洗用水量(适用于一体式智能坐便器)、清洗平均用水量、单位周期能耗、清洗功能、水封、存水弯最小通径、冲洗功能、坐圈加热功能、待机功率等应依据GB 38448的现行有效版本和检测报告确定。水效标识中标注的冲洗平均用水量(适用于一体式智能坐便器)、清洗平均用水量、单位周期能耗应与所标注的水效等级的取值范围一致。
4.4 依据的水效强制性国家标准是指GB 38448的现行有效版本。
4.5 水效信息码是生产者或进口商在备案时由标识备案信息系统自动生成的。
4.6 列入国家水效领跑者目录的产品,鼓励其使用含有水效领跑者标识信息的标识。
5 标识的印制、加施和展示
5.1 生产者或者进口商自行印制标识,并对印制的质量负责。
5.2 标识应采用80克及以上的铜版纸或能达到同等效果的其他耐久性材质印制。
5.3 智能坐便器产品自出厂前或入境前应加施标识。一体式智能坐便器产品水效标识应加施在便器底座正面;分体式智能坐便器水效标识应加施在最小外包装上的明显部位。水效标识应在产品包装物上或使用说明书中予以说明。产品通过网络交易的,还应当在产品信息展示主页面醒目位置展示相应的标识。
5.4 加施在产品上的标识应符合本规则第2条的规定,图案、文字、颜色不得进行更改,规格可以按比例扩大。
5.5 在产品包装物、说明书、广告宣传以及网络商品交易产品信息展示主页面中使用标识,可按比例放大或者缩小,标识中的文字应清晰可辨。
6 标识的备案
6.1 生产者或者进口商应当按产品型号(与铭牌上的标注一致)逐一备案。对于分体式智能坐便器,坐圈加热和/或温水清洗功能相同,仅外观形状、颜色、材质或其他不影响能效水效指标的功能不同的,可视为同一个备案单元;对于一体式智能坐便器,陶瓷结构相同,智能坐便器盖板部分坐圈加热和/或温水清洗功能相同,仅外观形状、颜色、材质或其他不影响能效水效指标的功能不同的,可视为同一个备案单元。同一备案单元可选取其中一个型号进行检测,其它型号作为其扩展型号进行备案。对于一体式智能坐便器坑距不同的型号,主检型号应该选取最大坑距的进行备案。若只有后排水和下排水两种结构不同的,可视为同一个备案单元。
6.2 规则覆盖范围内的智能坐便器应当于出厂前或者入境前加施水效标识。生产者应当于产品出厂前、进口商应当于产品入境前向授权机构提交完整备案材料,并申请水效标识备案。
6.3 生产者或进口商统一通过“中国水效标识网”申请备案,填写《办法》所规定的相关备案材料。《水效标识备案表》模板可从“中国水效标识网”下载。
利用自有检验检测实验室进行检验检测的,应当提供其检验检测能力证明材料(包括实验室人员能力、设备能力和检验检测管理规范等),已经获得国家认可机构认可的,应当提供相应认可证书及附件复制件;利用第三方检验检测机构进行检验检测的,应当提供检验检测机构的资质认定证书及附件复制件。
备案材料应当真实、准确、完整。外文材料应当附有中文译本,并以中文文本为准。
6.4 产品标识内容变化时,应向授权机构提出重新备案。同一备案单元的,变更时应对主型号进行变更,并同时对所有扩展型号进行变更备案。
7 标识的公告
7.1 授权机构应在“中国水效标识网”公告备案信息;核实并撤销水效不合格产品生产者或者进口商的相关备案信息并及时公告。
7.2 授权机构应建立产品水效数据库,向生产者、消费者以及相关机构和个人等提供产品水效信息查询服务,及时公告标识的形式核验情况。
7.3 企业、消费者等相关方可通过以下方式对标识违规情况进行投诉和举报:
电话/传真:(010)58811745/58811714;
网络:“中国水效标识网”(www.waterlabel.org.cn)。
洗碗机水效标识实施规则
1 总则
1.1 本规则依据《水效标识管理办法》制定。
1.2 本规则适用于使用热水和/或冷水的家用和类似用途电动洗碗机(以下简称洗碗机)水效标识(以下简称标识)的使用、备案和公告。不适用于商用或类似用途洗碗机。
2 标识的样式和规格
2.1 标识为绿白背景的彩色标识,长度为66 mm、宽度为45mm。
2.2 标识基本内容为:
(1)中文名称“中国水效标识”;
(2)英文名称“CHINA WATER EFFICIENCY LABEL”;
(3)生产者名称或者简称;
(4)产品规格型号;
(5)水效等级;
(6)水效指标(标准洗涤程序耗电量、标准洗涤程序用水量、干燥指数PD、清洁指数Pc、噪声、额定容量);
(7)依据的水效强制性国家标准编号;
(8)水效信息码。
2.3 标识样式见图1~图4,可从“中国水效标识网”下载。

图1 洗碗机通用标识样式示例

图2 洗碗机含领跑者信息的标识样式示例
3 水效检验检测
3.1 水效指数、能效指数、标准洗涤程序用水量、标准洗涤程序耗电量、干燥指数、清洁指数和噪声等相关参数的检测方法依据GB 38383的现行有效版本。
3.2 检验检测报告采用规定的统一格式,《洗碗机水效检验检测报告》(以下简称检测报告)模板可从“中国水效标识网”下载。
3.3 生产者和进口商可以利用自有检验检测实验室或者委托依法取得资质认定的第三方检验检测机构,依据产品水效等相关国家标准进行检验检测,确定产品水效等级。
利用自有检验检测实验室确定水效等级的生产者和进口商,应当保证其检验检测实验室具备按照水效强制性国家标准进行检验检测的能力,检验检测实验室应当对其出具的检测报告负责,检验检测设备应当按照有关规定进行检定或校准,并鼓励其取得国家认可机构的认可。出具检测报告的实验室应当按照国家有关规定参加水效能力验证或者比对并取得合格结果,以保证符合相关技术能力要求。
4 标识信息的标注
4.1 生产者是指对产品质量负有法律责任的产品品牌所有者或者使用者。
4.2 产品规格型号应与铭牌上的标注一致。
4.3 水效指数、能效指数、标准洗涤程序用水量、标准洗涤程序耗电量、干燥指数、清洁指数和噪声应依据GB 38383的现行有效版本和检测报告确定。水效标识中标注的标准洗涤程序用水量、标准洗涤程序耗电量应与所标注的水效等级对应。
4.4 依据的水效强制性国家标准是指GB 38383的现行有效版本。
4.5 水效信息码是生产者或进口商在备案时由标识备案信息系统自动生成的。
4.6 列入国家水效领跑者目录的产品,鼓励其使用含有水效领跑者标识信息的标识。
5 标识的印制、加施和展示
5.1 生产者或者进口商自行印制标识,并对印制的质量负责。
5.2 标识应采用80克及以上的铜版纸或能达到同等效果的其他耐久性材质印制。
5.3 洗碗机产品自出厂前或入境前应加施标识,并应加施在洗碗机正面本体上部;对于嵌入式和水槽式洗碗机,应加施在洗碗机外部可见明显位置。水效标识信息应在产品包装物上或使用说明书中予以说明。产品通过网络交易的,还应当在产品信息展示主页面醒目位置展示相应的标识。
5.4 加施在产品上的标识应符合本规则第2条的规定,图案、文字、颜色不得进行更改,规格可以按比例扩大。
5.5 在产品包装物、说明书、广告宣传以及网络商品交易产品信息展示主页面中使用标识,可按比例放大或者缩小,标识中的文字应清晰可辨。
6 标识的备案
6.1 生产者或者进口商应当按产品型号(与铭牌上的标注一致)逐一备案。规格型号不同但水效指数、能效指数、标准洗涤程序用水量、标准洗涤程序耗电量、干燥指数、清洁指数、噪声、腔体结构(含碗篮)、餐具摆放及额定容量相同的可视为一个备案单元,同一备案单元可选取其中一个型号进行检测,其它型号作为其扩展型号进行备案。
6.2 规则覆盖范围内的洗碗机应当于出厂前或者入境前加施水效标识。生产者应当于产品出厂前、进口商应当于产品入境前向授权机构提交完整备案材料,并申请水效标识备案。
6.3 生产者或进口商统一通过“中国水效标识网”申请备案,填写《办法》所规定的相关备案材料。《水效标识备案表》模板可从“中国水效标识网”下载。
利用自有检验检测实验室进行检验检测的,应当提供其检验检测能力证明材料(包括实验室人员能力、设备能力和检验检测管理规范等),已经获得国家认可机构认可的,应当提供相应认可证书及附件复制件;利用第三方检验检测机构进行检验检测的,应当提供检验检测机构的资质认定证书及附件复制件。
备案材料应当真实、准确、完整。外文材料应当附有中文译本,并以中文文本为准。
6.4 产品标识内容变化时,应向授权机构提出重新备案。同一备案单元的,变更时应对主型号进行变更,并同时对所有扩展型号进行变更备案。
7 标识的公告
7.1 授权机构应在“中国水效标识网”公告备案信息;核实并撤销水效不合格产品生产者或者进口商的相关备案信息并及时公告。
7.2 授权机构应建立产品水效数据库,向生产者、消费者以及相关机构和个人等提供产品水效信息查询服务,及时公告标识的形式核验情况。
7.3 企业、消费者等相关方可通过以下方式对标识违规情况进行投诉和举报:
电话/传真:(010)58811745/58811714;
网络:“中国水效标识网”(www.waterlabel.org.cn)。